污水處理的工藝流程大致分為:預處理,生化處理,深化處理。在污水處理廠的升級改造過程中,科技革新至關重要,行業的轉型升級,離不開新技術和高科技的保障與支持。
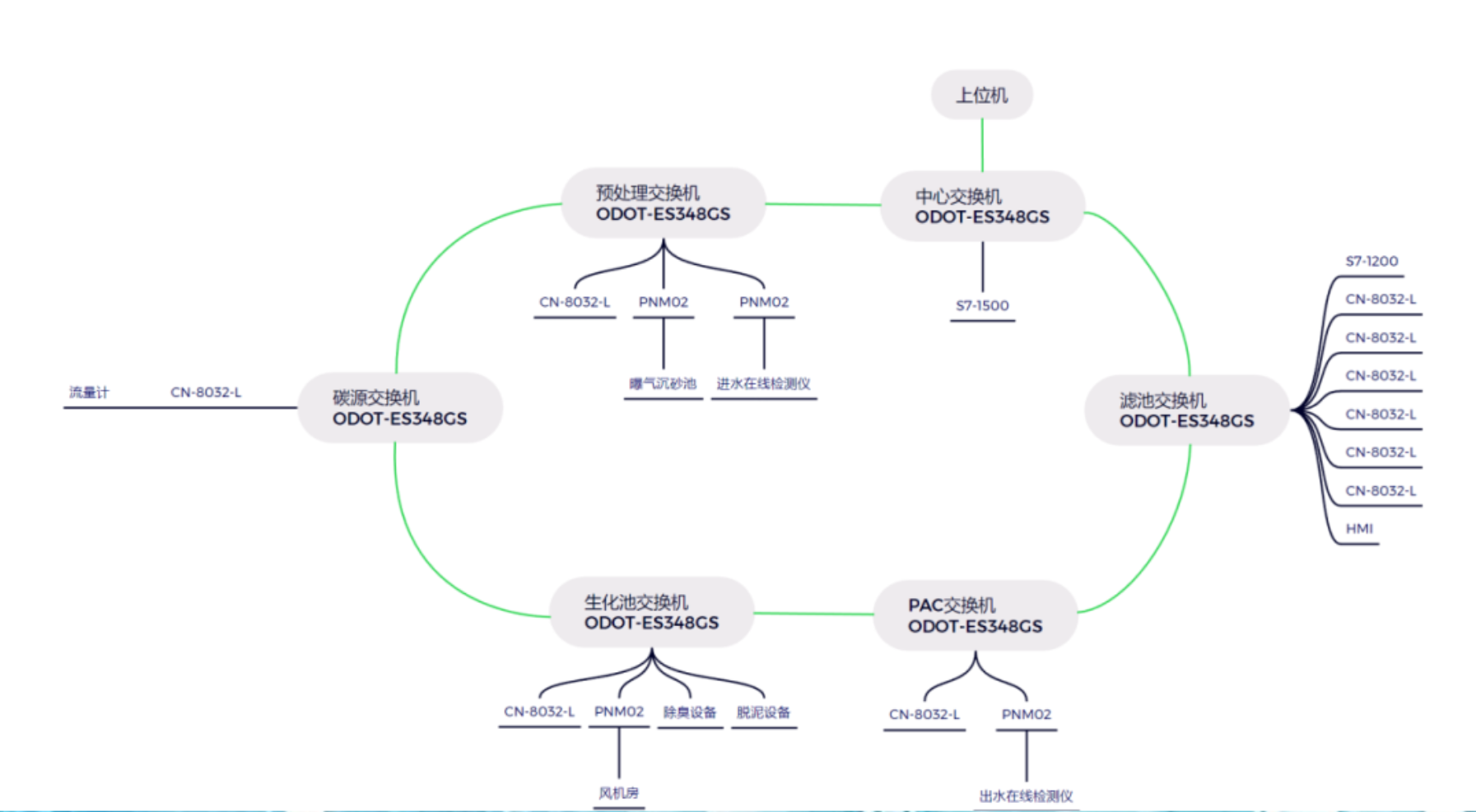
本次服務的污水處理廠采用西門子1500作為主控PLC,設于中控室,并使用零點ES系列交換機搭建環網平臺,各個工藝段采用CN-8032-L模塊作為從站,通過IO實現工藝段的數據采集和控制,通過接入環網交換機,傳入PLC進行控制。

1、 預處理段:本段設置一臺CN-8032-L作為從站。預處理段包含粗細格柵和曝氣沉砂池的控制,通過CT-121F模塊和CT-222F模塊實現對格柵的遠程啟停控制,曝氣沉砂池是成套設備廠商提供,對外提供了485接口,并支持標準Modbus RTU協議,通過使用CT-5321模塊進行與曝氣沉砂池通訊實現監控,與進水和格柵實現聯動。
2、 碳源投加間:為保證總氮達標排放,通過外加碳源降低污水中總氮的量,該工藝段通過配置多個流量計和開關閥,實現對藥液的自動配置,站點同樣設置CN-8032-L作為從站,CT-121F模塊和CT-222F模塊用于控制開關閥,使用PNM02 V2.0網關實現對現場8套流量計的瞬時流量和累計流量的采集,接入環網后直接傳入PLC中。
3、 生化池/二沉池:此處兩個工藝點共用同一個從站,使用一塊CN-8032-L模塊,掛載CT-121F,CT-222F,CT-3238,CT-4234模塊,實現對生化池中的潛水攪拌器,內外回流泵,剩余污泥泵,對二沉池的刮泥機,回流泵等設備的啟停控制,其中剩余污泥泵需要根據脫泥間的需求控制頻率大小,所以采用變頻控制,本站采用CT-3238模塊采集變頻器的電流信號,再通過CT-4234模塊輸出4-20mA控制變頻器頻率,實現控制,并實時檢測ORP,溶解氧等水質信息。
4、 PAC加藥間:此處加藥間跟碳源投加間類似,設置一臺CN-8032-L作為從站,通過控制開關閥和監控流量計數值,來實現藥液的自動配置。
5、 纖維濾池:針對污水進行深化處理,單獨一套控制系統進行控制,使用了西門子1200作為主控設備控制,針對現場共計6套濾池分別設置6套CN-8032-L站點,實現濾池系統的控制,并通過S7通訊與中控1500PLC完成數據交互。


